Skip to main content

VIPER22A SMPS Controller IC

The VIPER22A is a Popular SMPS controller IC form STMicroelectronics that has been extensively used in AC to DC Converters in offline power circuit designs. This controller IC consists of an in-built PWM controller with a power MOSFET.  The MOSFET is connected to the primary side a power transformer which when switched will produce the required output voltage based on transformer design.

 

Pin Configuration 

Pin Number

Pin Name

Description

1,2

Source

Source pin of the switching MOSFET

3

Feedback

Feedback for the SMPS circuit

4

VDD

Vdd voltage 9V to 38V

5,6,7,8

Drain

Drain pin of the switching MOSET

 

VIPER22A Specifications

  • SMPS Switching Controller IC
  • AC to DC converter
  • Operating Voltage: 9V to 38V
  • Oscillator Frequency: 60 kHz typically
  • Mosfet Drain to Source Voltage: 730V
  • Off state drain current: 0.1mA
  • Rise time and Fall time 50ns and 100ns respectively
  • Available in PDIP and SO 8-pin package

 

Equivalent for VIPER22A: VIPER12A, AP8012

Other Switching Regulators: LM2596, LM2576

 

Introduction to Viper22A

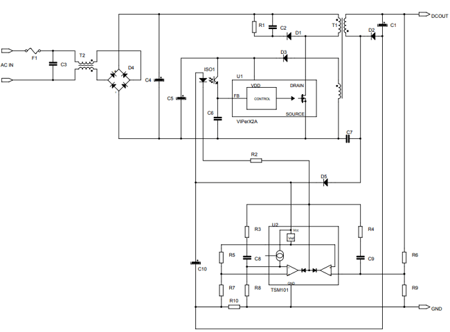
The Viper22A is popular SMPS buck controller device from the ViperXX series of ST Microelectronics. The controller can convert AC voltage from 85V to 265V and convert it to regulated DC voltage, it is commonly used as a replacement for transformer less power supply circuits. The IC is a combination of a PWM controller and a power mosfet and can work as a efficient AC to DC converter with very few external components. The below circuit is a sample application circuit for the Viper22A controller IC

VIPER22A SMPS Controller Circuit Diagram

 

The output voltage and current depends on the design of the transformer and the value of capacitor and inductor chosen for the circuit.  The IC is known for its simplicity and minimum number of components required by it to function as an AC to DC converter for transformer less power supply circuits. As you can see on the above application circuit, the transformer plays an important role in the whole design with three coils namely the primary, secondary and the auxiliary (the 2nd coil on the primary side) . The primary side of the transformer is connected to the rectified mains voltage through the mosfet in our Viper controller IC, this mains DC will be switching based on the feedback given to the IC. The auxiliary coil of the transformer is used to power the Viper IC and the secondary side of the transformer provides the required output voltage. 

 

Applications

  • Low power supply systems
  • LED drivers
  • Remote Microcontroller designs
  • SMPS circuits
  • Auxiliary power Supply

 

2D-Model (PDIP 8-pin)

VIPER22A SMPS Controller Dimensions

Component Datasheet

Related Post



Join 20K+subscribers

We will never spam you.

* indicates required

Be a part of our ever growing community.