Skip to main content

VIPER12A SMPS Buck Regulator

The VIPER12A is a SMPS controller IC that consists of a PWM controller with a power MOSFET. It can take in AC voltage from 85V to 265V and convert to low level voltage like 5V with output current from 10mA to 200mA.

 

Pin Configuration

Pin Number

Pin Name

Description

1,2

Source

Source pin of the switching MOSFET

3

Feedback

Feedback for the SMPS circuit

4

VDD

Vdd voltage 9V to 38V

5,6,7,8

Drain

Drain pin of the switching MOSET

 

VIPER12A Specifications

  • SMPS Switching Buck Regulator
  • Output Voltage:  5V to 16V
  • Input Voltage (AC): 85V to 265V
  • Input Voltage frequency: 50/60Hz
  • Output Current: 200mA (max)
  • Efficiency 70% to 80%
  • Rise time and Fall time 50ns and 100ns respectively
  • Available in PDIP and SO 8-pin package

 

Equivalent for VIPER12A: VIPER22A, AP8012

Other Switching Regulators: LM2596, LM2576

 

Introduction to Viper12A

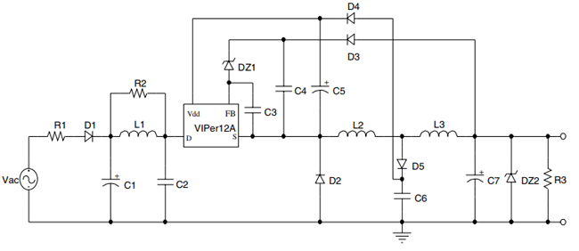
The Viper12A is popular SMPS buck controller device from the ViperXX series of ST Microelectronics. The controller can convert AC voltage from 85V to 265V and convert it to regulated DC voltage with a maximum output current of 200mA it is commonly used as a replacement for transformerless power supply circuits. The IC is a combination of a PWM controller and a power mosfet and can work as a efficient AC to DC converter with very few external components. The below circuit is a sample application circuit for the ViperA controller IC

Circuit Using VIPER2A

 

The output voltage and current depends on the value of capacitor and inductor chosen for the circuit.  The above circuit is designed for 5V, the complete details on how to use this IC can be found in Viper12A Application notes. The IC being a buck regulator is designed for either 5V or 12V output voltage with a maximum output current of 200mA. Another important feature of the IC is its operating voltage Vdd which as you can see here is taken from the regulated voltage side. The initial voltage for the regulation to start will be provided by a capacitor. More details can be found in the design notes shared above.

Once considerable drawback of the IC is its low output current, if you are looking for high current DC-DC buck regulator then you can try the LM2576 Regulator IC.

 

Applications

  • Low power supply systems
  • LED drivers
  • Remote Microcontroller designs
  • SMPS circuits
  • Auxiliary Power Supply

 

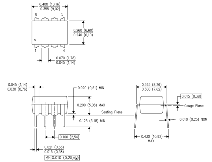
2D-Model (PDIP 8-pin)

VIPER12A 2D-Model

Component Datasheet

Related Post



Join 20K+subscribers

We will never spam you.

* indicates required

Be a part of our ever growing community.