Skip to main content

TNY280PN AC/DC Converter IC

The TNY280 is an energy-efficient AC-to-DC converter IC belonging to the TinySwitch-III series from Power Integrations. It features an integrated high voltage,  700V power MOSFET with control circuitry. This integration enhances its efficiency and reliability in transforming low-power AC to DC, and it's typically used in applications such as chargers, adapters, and standby power supplies. The TNY280, specifically, offers a range of features including a multi-mode operation that contributes to its energy efficiency across various load levels. Its auto-restart feature ensures protection against fault conditions, while the frequency jittering reduces electromagnetic interference, making it suitable for applications demanding low noise levels. The TNY280's user-selectable current limit and hysteretic thermal shutdown further enhance its safety and reliability in operation. The TNY280 is available in both PDIP-8C and SMD-8C packages.

TNY280PN Pinout Configuration

Here we have only included the pinout details for the SOT-23-5 package. You can get the pinout details of other packages from the datasheet attached to the end of this page.

NAME PIN DESCRIPTION
EN/UV 1

Enable Input/ Undervoltage Sense.

MOSFET switching is terminated when a current greater than a
threshold current is drawn from this pin.
The EN/UV pin also senses line undervoltage conditions through
an external resistor connected to the DC line voltage. If there is
no external resistor connected to this pin, the line under-voltage
function is disabled.

BP/M 2 BYPASS/MULTI-FUNCTION pin. Pin for external bypass capacitor.
Depending on the capacitor value current limit will be changed.
D 4 Power MOSFET drain pin
S 5,6,7,8

The pin is internally connected to the output MOSFET source for

high-voltage power return and control circuit common.

How to Identify TNY280 Part Number

The TNY280 is available in different packages. You can identify them using the package marking. You can find the TNY280 with the following markings, TNY280PN, TNY280GN and TNY280PG. The first letter after TNY280 indicates the package type and the second letter indicates ROHS compiants. For example, the PDIP or through-hole version of TNY280 will have the package markings TNY280PN or TNY28M0PG, while the TNY280 SMD variant will have markings like TNY280GN.

Manufacturers of TNY280PN IC: 

The TNY280PN SMPS IC is manufactured by Power Integrations, under their TinySwitch II series of ICs. There are no alternative manufacturers for the same part number as on date of writing this article. 

Features:

  • Simple ON/OFF control, no loop compensation needed
  • Selectable current limit through BP/M capacitor value
  • Tight I2f parameter tolerance reduces system cost and maximizes MOSFET and magnetics power delivery
  • Minimizes max overload power, reducing the cost of the transformer, primary clamp & secondary components
  • On-time extension – extends low line regulation range/hold-up time to reduce input bulk capacitance
  • Self-biased: no bias winding or bias components
  • Frequency jittering reduces EMI filter costs
  • Pin-out simplifies heatsinking to the PCB
  • SOURCE pins are electrically quiet for low EMI
  • Accurate hysteretic thermal shutdown protection with automatic recovery eliminates the need for manual reset
  • Improved auto-restart delivers <3% of maximum power in short-circuit and open-loop fault conditions
  • Output overvoltage shutdown with optional Zener
  • Line Undervoltage detect threshold set using a single optional resistor
  • A very low component count enhances reliability and enables single-sided printed circuit board layout
  • High bandwidth provides fast turn-on with no overshoot and excellent transient load response
  • Extended creepage between DRAIN and all other pins improves field reliability
  • No-load <150 mW at 265 VAC without bias winding, <50 mW with bias winding
  • ON/OFF control provides constant efficiency down to very light loads 

TNY280PN  Equivalents

If you are looking for an equivalent or replacement for TNY280 you can look at the other IC from the same family. The only difference between them will be the maximum power rating. You can use the following table to select a proper one.

  230 VAC ± 15%   85-265 VAC  
Product Adapater Peak or Open
Frame
Adapater Peak or Open
Frame
TNY274P/G 6W 11W 5W 8.5W
TNY275P/G 8.5W 15W 6W 11.5W
TNY276P/G 10W 19W 7W 15W
TNY277P/G 13W 23.5W 8W 18W
TNY278P/G 16W 28W 10W 21.5W
TNY279P/G 18W 32W 12W 25W
TNY280P/G 20W 36.5W 14W 28.5W

TNY280PN Alternatives

Viper22A, LNK306PN, AP3983, VIPER12A, AP8012
Note: Complete technical details can be found in the TNY280 datasheet at this page’s end.

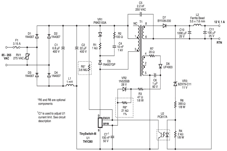
TNY280PN Schematics

The following image shows the typical TNY280 circuit diagram. 

TNY280PN Circuit Diagram

As you can see the circuit is very simple and only requires bare minimum components. The circuit shown below is for a low-cost, high-efficiency, flyback power supply designed for 12 V, 1 A output from universal input using the TNY280.

TNY280PN Circuit Diagram

The supply features under-voltage lockout, primary sensed output overvoltage latching shutdown protection, high efficiency, and very low no-load consumption. Output regulation is achieved using a simple Zener reference and optocoupler feedback. The TNY280 is completely self-powered, there is no requirement for an auxiliary or bias winding on the transformer.

Design Tips for TNY280 SMPS IC

What's the maximum power that we can get from a TNY280 SMPS?

It will depend on the construction, and form an adapter type , ie from an enclosed power supply we can get up to 20W power for a fixed 230 VAC input and 14W for universal input(85-265 VAC). From an open-frame power supply, we can get 36.5W power for the fixed input voltage of 230 VAC and 28.5W for universal input(85 -265 VAC).

Do we need an external MOSFET with TNY280?

No, we don’t. The TNY280 feature an integrated power MOSFET.

Troubleshooting Tips for TNY280PN

Here are some common troubleshooting tips for dealing with problems that may arise when using the TNY280 IC:

1) No Output Voltage or Power Supply Not Starting:

  • Check Input Power: Ensure the input power is connected and within the specified range for the TNY280.
  • Inspect Fuse and Input Rectifier: A blown fuse or a faulty rectifier diode can prevent the circuit from powering up.
  • Verify Component Values: Double-check all component values, especially feedback resistors, to ensure they are within the specified range.

2)  Overheating or Thermal Shutdown:

  • Adequate Cooling: Ensure sufficient cooling for the IC. Overheating can be caused by inadequate heat sinking or poor airflow.
  • Check Load Conditions: Overloading the power supply can cause excessive heat. Ensure the load is within the IC's specified limits.
  • Inspect for Short Circuits: Look for any potential short circuits on the output side that might cause excessive current draw.

3)  Unstable Output Voltage:

  • Feedback Loop: Ensure the feedback loop is correctly designed and components are not defective. Incorrect feedback can lead to unstable output.
  • Output Capacitor Quality: Low-quality or degraded capacitors can cause instability. Check for capacitors with low ESR values.

4)  Excessive Noise or Ripple:

  • Filter Capacitors: Verify that the input and output filter capacitors are of adequate value and quality.
  • Layout Issues: Poor PCB layout can contribute to noise. Ensure trace lengths are minimized, and high-current paths are properly routed.

5)  Underperformance in Load Regulation:

  • Check Output Load: Ensure the load is within the IC's capabilities.
  • Feedback Resistor Values: Incorrect feedback resistor values can affect load regulation.

6)  Short Circuit or Overload Protection Activating Prematurely:

  • Component Tolerance: Check if other components in the circuit are within tolerance and not causing false triggers.
  • Sensitivity Adjustment: If the IC has adjustable sensitivity, ensure it is set correctly.

7)  Electromagnetic Interference (EMI) Issues:

  • Layout Considerations: Ensure good PCB layout practices to minimize EMI.
  • Shielding and Grounding: Proper shielding and grounding techniques can help reduce EMI.

8)  Unexpected Resets or Shutdowns:

  • Inspect Voltage Spikes: Transient voltage spikes can cause resets. Check with an oscilloscope for any abnormal spikes.
  • Brown-Out Detection: Ensure that the brown-out detection threshold is set correctly, if applicable.

Applications if TNY280PN

  • Chargers/adapters for cell/cordless phones, PDAs, digital cameras, MP3/portable audio, shavers, etc.
  • PC Standby and other auxiliary supplies
  • DVD/PVR and other low-power set-top decoders
  • Supplies for appliances, industrial systems, metering, etc. 

2D-Model and Dimensions

Below is the 2D CAD drawing of TNY280 along with its dimensions. The dimensions can be used to create custom footprints of the module and be used for PCB or CAD modelling.

PDIP 8C (P Package) TNY280 footprint

SMD 8C (G Package) TNY280PN dimensions

Component Datasheet

Related Post



Join 20K+subscribers

We will never spam you.

* indicates required

Be a part of our ever growing community.