Skip to main content

LT3073 3A Ultra-Low Noise, Ultra-Fast, Low drop-out Linear Voltage Regulator

The LT3073 is a 3A, ultra-fast, ultra-low noise, low drop-out voltage regulator designed by Analog Devices. It can deliver up to 3A with a typical dropout voltage of just 45mV. The regulator supports a wide input voltage range, from 1.2V to 15V, and offers a high-Power Supply Rejection Ratio (PSRR) to reduce power supply noise and enhance system performance. The output voltage can be set to anywhere from 0.5V to 4.2V using the three Vout control pins. This kind of digital output voltage control ensures a very precise voltage output. The LT3073 comes with protection features such as Undervoltage lockout (UVLO), internal current limit, and thermal shutdown with hysteresis. It also features a unique tracking function (VIOC) to control the upstream switching regulator, maintaining a constant voltage across the LT3073 to minimize power dissipation. A precision current monitor helps in power monitoring for system energy management, while precision current limiting helps reduce input power supply size and cost. The LT3073 is available in a compact 22-lead (3mm x 4mm) LQFN package.

LT3073 Pinout Configuration

Here are the pinout details for LT3046. 

PIN NAME DESCRIPTION
1 EN   Device Enable. EN pin enables/disables the output.
2 VO1 Output Voltage Select.
3 VO2 Output Voltage Select.
4 VO3   Output Voltage Select.
5 PG Power Good.
6 VIOC Voltage for In-to-Out Control.
7 OUT Output
8 OUT Output
9 OUT Output
10 SENSE  Kelvin Sense for OUT
11 GND   Ground
12 GND   Ground
13 REF Reference Filter
14 MARG Output Voltage Digital Margining.
15 IMON Output Current Monitor.
16 BIASF  Bias Filter Pin.
17 BIAS Bias Supply.
18   TEMP Output indicator of average die temperature scaled at 10mV/°C to a reference level of 0.25V at 25°C. The TEMP output is active when the part is enabled.
19 GND Ground
20 IN Input Supply.
21 IN Input Supply.
22 IN Input Supply.
23 IN Input Supply.
24 OUT Output

Features of LT3073

The LT3073 regulator has the following key features:

  • Ultra-low RMS Noise: 1.2μVRMS (10Hz to 100kHz)  
  • Ultra-low Spot Noise: 3nV/√ at 10kHz
  • Ultra-low1/f Noise:7µVP-P from0.1Hz to 10Hz
  • High-Frequency PSRR: 52dB at 1MHz
  • Ultra-fast Transient Response
  • Dropout Voltage: 45mV Typical
  • Digitally Programmable VOUT: 0.5V to 4.2V
  • Output Tolerance: ±1.5% Over Line, Load, and Temperature  
  • Precision Current Monitor: ±3% accuracy at 3A
  • Programmable Current Limit: ±3% at 3A
  • Input Range: 0.6V to 5.5V
  • Digital Output Margining: ±2.5%
  • Stable with Ceramic Output Capacitors (10μF Minimum)
  • ParallelMultipleDevicesforHigherCurrent
  • VIOC Pin to Control Upstream Switching Converter
  • Precision Enable/Under Voltage Lock Out (UVLO)
  • Power Good (PG) Flag
  • Temperature Monitor
  • 22-Lead (3mm x 4mm) LQFN Package

Manufacturers of LT3073:

ANALOG DEVICES manufactures the LT3073. There are no alternative manufacturers for the same part number as of the date of writing this article. 

LT3073 Equivalents

If you are looking for a pin-to-pin compatible equivalent for LT3073, LT3078 will be a good choice. It has the same pinout and footprint with a maximum current capability of 5A.

LT3073 Alternatives

If you are looking for an alternative for LT3073 you can look at the other IC from these.

LM2596, XL6009, MC34063, MP9486, MP1584, TPS54231, LM2576, CS1411, LT1070, RT8059, NCP3170, LT1370, ADM7171, LT3046

Note: Complete technical details can be found in the LT3073 datasheet at this page’s end.

LT3073 Circuit Diagram

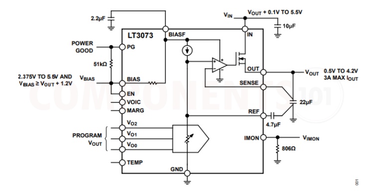
The following image shows a simple circuit diagram for LT3073.

LT3073 Application Diagram

The LT3073 circuit is configured to output .5V to 4.2V with a maximum current of 3A. 

The input voltage (VIN) is supplied within the range specified, and a bias voltage (VBIAS) is provided separately to power the internal control circuitry. The 10µF input capacitor provides input filtering and stability. An external bias supply ranging from 2.375V to 5.5V is connected here. The 2.2µF capacitor helps in stabilising this bias voltage. Power Good Indicator Indicates if the output voltage is within the specified range. A 51kΩ pull-up resistor is connected to this pin. Enable Pin is used to control the on/off state of the regulator. Voltage Tracking Input (VIOC) is used to control the upstream switching regulator to maintain a constant voltage across the LT3073 and minimise power dissipation. The output voltage (VOUT) is determined by the programming pins Vo0, Vo1 and Vo2. Output Capacitor (22µF) provides stability and filtering for the output voltage (VOUT), which ranges from 0.5V to 4.2V. Sense Pin ensures accurate regulation of the output voltage by sensing it directly at the load. TEMP Pin is used for monitoring the temperature of the regulator for thermal shutdown protection. 

Troubleshooting Tips for LT3073 Circuit

How do we set the output voltage of LT3073?

You can digitally control the output voltage using the programming pins provided. Depending on the state of these tristate pins the LT3073 will set the output voltage. 

Why does the LT3073 regulator get too hot and possibly go into thermal shutdown?

Ensure adequate heat sinking or thermal vias are used. Use a copper area on the PCB to dissipate heat. Ensure the input voltage is within the recommended range and not excessively high compared to the output voltage, which increases power dissipation. Also, check if the load current is within the specified limits. Use an appropriate resistor on the IMON pin to set the current limit.

No output voltage is present at output even when the input is correctly applied.

Ensure the EN pin is correctly set, and the voltage is above the threshold to enable the regulator. Verify all connections, especially ground and power connections. Confirm that the input voltage is within the operating range and is applied to the correct pin.

Things to Consider when Using LT3073 in your Design.

Stability and Input Capacitance

 The LT3073 is stable with a minimum capacitance of 4.7μF connected to the IN pins. Use low ESR capacitors to minimize instantaneous voltage drops under large-load transient conditions. Large VIN droops during large-load transients may cause the regulator to enter dropout with the corresponding degradation in load transient response. Therefore, increased input and output capacitance values may be necessary depending on an application’s requirements. Sufficient input capacitance is critical as the circuit is intentionally operated close to dropout to minimize power. Ideally, the output impedance of the supply that powers IN should be less than 20mΩ to support a 3A load with large transients. In cases where a wire is used to connect a power supply to the input of the LT3073 (and also from the ground of the LT3073 back to the power supply ground), large input capacitors are required to avoid an unstable application. This is due to the inductance of the wire forming an LC tank circuit with the input capacitor and not a result of the LT3073 being unstable. A wire's self-inductance, or isolated inductance, is directly proportional to its length. However, the diameter of a wire does not have a significant influence on its self-inductance. For example, one inch of 18-AWG, 0.04-inch diameter wire has 28nH of self-inductance. The overall self-inductance of a wire can be reduced in two ways. One is to divide the current flowing toward the LT3073 between two parallel conductors. If the LT3073 is powered by a battery mounted near the ground and power planes on the same circuit board, a 10μF input capacitor is sufficient for stability. If a distant supply powers the LT3073, use a low ESR, large value input capacitor on the order of 220μF. As power supply output impedance varies, the minimum input capacitance needed for application stability also varies. 

Applications of LT3046

  • RF Power Supplies: PLLs, VCOs, Mixers, LNAs, PAs  
  • High Speed/High Precision Data Converters
  • Low Noise Instrumentation
  • Post-Regulator for Switching Supplies
  • FPGA and DSP Power Supplies
  • Medical Applications

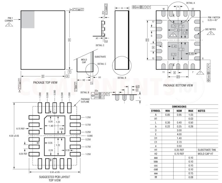
2D Model and Dimensions of LT3073:

Here you can find the mechanical drawings of LT3073 along with its dimensions. The dimensions can be used to create custom footprints of the IC and be used for PCB or CAD modelling. 

LT30 73 2D Model

Component Datasheet

Related Post



Join 20K+subscribers

We will never spam you.

* indicates required

Be a part of our ever growing community.