Skip to main content

MCP73831T Single-Cell Li-Ion, Li-Polymer Charge Management Controllers

The MCP73831 devices are extremely sophisticated linear charge management controllers for use in situations with limited space and a tight budget. The MCP73831 devices are offered in a 5-Lead SOT-23 configuration. In addition to its tiny physical size, the MCP73831 is well suited for portable applications because of the low requirement for external components. The MCP73831 complies with all the requirements governing the USB power bus for applications charging from a USB port. The charge algorithm used by the MCP73831 is constant-current/constant voltage with configurable preconditioning and charge termination. To meet evolving battery charging needs, the constant voltage regulation is fixed with four options: 4.20V, 4.35V, 4.40V, or 4.50V. One external resistor is used to set the constant current value. The MCP73831 limits the charge current based on die temperature during high power or high ambient conditions. This thermal regulation optimizes the charge cycle time while maintaining device reliability.

 

MCP73831 Pinout Configuration

Pin Number

Pin Name

Description

1

STAT

Charge Status Output

2

VSS

Battery Management 0V Reference

3

VBAT

Battery Charge Control Output

4

VDD

Battery Management Input Supply

5

PROG

Current Regulation Set and Charge Control Enable

 

MCP73831T  Features

  • Linear Charge Management Controller:
    • Integrated Pass Transistor
    • Integrated Current Sense
    • Reverse Discharge Protection
  • High Accuracy Pre-set Voltage Regulation
  • Four Voltage Regulation Options:
    • 4.20V, 4.35V, 4.40V, 4.50V
  • Programmable Charge Current: 15 mA to 500 mA
  • Selectable Preconditioning:
    • 10%, 20%, 40%, or Disable
  • Selectable End-of-Charge Control:
    • 5%, 7.5%, 10%, or 20%
  • Charge Status Output- Tri-State Output
  • Automatic Power-Down
  • Thermal Regulation
  • Temperature Range: -40°C to +85°C
  • Packaging: 5-Lead, SOT-23

Absolute Maximum Ratings

  • VDD:  7.0V
  • All Inputs and Outputs w.r.t. VSS: -0.3 to (VDD+0.3)V
  • Maximum Junction Temperature, TJ: Internally Limited
  • Storage temperature: -65°C to +150°C
  • ESD protection on all pins:
    • Human Body Model (1.5kΩ in Series with 100pF): ≥ 4kV
    • Machine Model (200pF, No Series Resistance): 400V

 

Other Single Cell Chargers

TP5000, TP5100 module, TP4056

 

Note: Complete technical details can be found in the MCP73831 datasheet at this page’s end.

 

How To Use MCP73831?

The schematics below show the typical application diagram of an MCP73831. As mentioned earlier, it only requires a very minimal number of components that include the current programming resistor, status led, and filter capacitors.

MCP73831 application circuit diagram

Charge current can be set by placing a programming resistor in between the PROG VSS pins. The program resistor and the charge current are calculated using the following equation:

program resistor and charge current formula

where RPROG = kOhms and IREG = mA

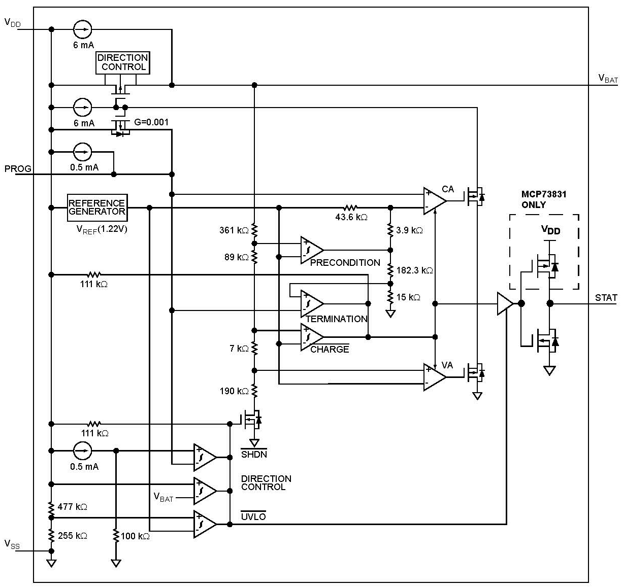
Functional Block Diagram

MCP73831 Functional Block Diagram

 

Applications

  • Lithium-Ion/Lithium-Polymer Battery Chargers
  • Personal Data Assistants
  • Cellular Telephones
  • Digital Cameras
  • MP3 Players
  • Bluetooth Headsets
  • USB Chargers

 

DC Characteristics

Parameters

Sym

Min

Тур

Max

Units

Conditions

Supply Input

Supply Voltage

VDD

3.75

 

6

V

 

Supply Current

Iss

 

510

1500

μA

Charging

 

53

200

μA

Charge Complete, No Battery

 

25

50

μA

PROG Floating

 

1

5

μA

VDD ≤ (VBAT-50 mV)

-

0.1

2

μA

VDD < VSTOP

UVLO Start Threshold

VSTART

3.3

3.45

3.6

 

VDD Low-to-High

UVLO Stop Threshold

VSTOP

3.2

3.38

3.5

V

VDD High-to-Low

UVLO Hysteresis

VHYS

 

70

 

mV

 

Voltage Regulation (Constant-Voltage Mode)

Regulated Output Voltage

VREG

4.168

4.2

4.232

V

MCP7383X-2

4.317

4.35

4.383

V

MCP7383X-3

4.367

4.4

4.433

V

MCP7383X-4

4.466

4.5

4.534

V

MCP7383X-5

 

 

 

 

VDD = [VREG(typical) +1V] OUT = 10 MA TA = -5°C to +55°C

Line Regulation

(▲VBAT/ VBAT/▲VDD)

 

0.09

0.3

%/V

VDD = [VREG(typical) +1V] to 6V, lOUT = 10 mA

Load Regulation

▲VBAT/VBATI

 

0.05

0.3

%

OUT = 10 mA to 50 mA VDD = [VREG(typical) +1V]

Supply Ripple Attenuation

PSRR

 

52

 

dB

lOUT 10 mA, 10Hz to 1 kHz

 

47

 

dB

OUT 10 mA, 10Hz to 10 kHz

 

22

 

dB

OUT 10 mA, 10Hz to 1 MHz

Current Regulation (Fast Charge Constant-Current Mode)

Fast Charge Current Regulation

IREG

90

100

110

mA

PROG 10 KS2

450

505

550

mA

PROG= 2.0 KQ, Note 1

12.5

14.5

16.5

mA

PROG= 67 KQ

 

 

 

 

TA = -5°C to +55°C

 

2D-Model and Dimensions

MCP73831 Dimensions

Component Datasheet

Related Post



Join 20K+subscribers

We will never spam you.

* indicates required

Be a part of our ever growing community.