Skip to main content

TDA7293 100-watt, DMOS Audio Amplifier with Mute and Standby

The TDA7293 is a powerful class AB audio amplifier IC suitable for high-quality audio systems. The TDA7293 features a DMOS power stage, which offers high efficiency and low distortion. The TDA7293 can deliver up to 100 watts of power with an 8-ohm load. It can operate over a wide voltage range, typically +/- 50 volts. This amplifier IC has low distortion and noise, providing high-quality audio output. It comes with protection features such as thermal shutdown and short-circuit protection. The TDA7293 can be configured in parallel mode by connecting several devices and using pin 11 to synchronise them. This configuration allows for higher output power to be delivered to very low-impedance loads. The TDA7293 comes in a Multiwatt15 package.

TDA7293 Pinout Configuration

Here are the pinout details for TDA7293.      

PIN NO PIN NAME DESCRIPTION
1  STBY GND Stand by ground
2 -IN Audio input
3 +IN   Audio input
4 SIG GND Signal ground
5 CLIP SHORT Clip and short detection
6 BS Bootstrap
7 +VS Signal positive
8 -VS Signal negative
9 STBY Stand by
10 MUTE Mute
11 BUFFER Buffer driver
12

BS LOAD

Bootstrap load
13 +VS Positive power supply
14 OUT   Speaker output
15 -VS   Negative power supply

Manufacturers of TDA7293:

The TDA7293 is originally manufactured by STMicroelectronics.

TDA7293 Equivalents

If you are looking for an Equivalent for TDA7293 you can use TDA7294.

TDA7293 Alternatives

If you are looking for an alternative for TDA7293 you can look at the other ICs from these.

LM386, TDS7294, PAM8610, TDA1554, TDA2030, TDA7294, TDA7265, TDA7279, TDA2005, LA4440, TDA2002, LM3886

Note: Complete technical details can be found in the TDA7293 datasheet at this page’s end.

Features of TDA7293

TDA7293 100W power amplifier has the following key features: 

  • Very high operating voltage range (±50 V)
  • DMOS power stage
  • High output power (100 W with 8 Ω @ THD =10%, with VS = ±40 V) 
  • Muting and stand-by functions 
  • No switch on/off noise 
  • Very low distortion 
  • Very low noise 
  • Short-circuit protected (with no input signal applied) 
  • Thermal shutdown 
  • Clip detector 
  • Modularity (several devices can easily be connected in parallel to drive very low impedances)

TDA7293 Schematics

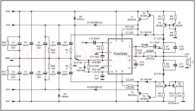
TDA7293 Schematics

This is a circuit diagram for an audio amplifier using the TDA7293 IC. The power supply of this circuit is connected to pin 7 and pin 8. C1, C2, C3, C4, C5 and C6 are the filter capacitors that help to smooth out the power supply and reduce noise. The resistors R20, R21, R22, and R23 are used to divide the voltage for biasing purposes. D1, D2, D6, and D7 are diodes used for protection and voltage regulation.

In the Input Section, capacitor C12 acts as an input coupling capacitor that blocks DC from entering the amplifier and R12, and R13 are Input resistors that help set the input impedance and bias the input stage. T1, T2, T3, T4, T5, T6, T7, T8 are Transistors used to drive the output stage and provide additional current gain. Inductors L1 and L2 are used to stabilise the output and reduce high-frequency oscillations.

Troubleshooting a TDA7293 Circuit

An amplifier with TDA7293 is blowing fuses. I found out that the TDA7293 was shorted. I replaced it and turned on the amplifier. The fuse is again blown and the new chip is also shorted. What would be the issue?

Check the power supply, and make sure all the voltages are correct. If the voltages are correct check the electrolytic capacitors. Bad electrolytic capacitors can cause unwanted oscillations and damage the chip. Test them with an ESR meter to make sure it is within the range.

There is no sound output from the Amplifier. What could be the problem?

Make sure it is fully turned on and not in the standby state. Also, check if it is muted or not. You should also make sure the input has the audio signal.

What would be the reason for TDA7293 to get very hot and going to stand-by mode?

Make sure the power supply is within the spec and handles the required current. The next thing to check is the load and thermals. Make sure to use load with the recommended impedance. The IC should be properly cooled with adequate heat sinks.

Design tips for TDA7293

Is a heatsink necessary for the working of TDA7293?

Yes, a heatsink is generally necessary for the proper functioning of the TDA7293. The TDA7293 generates heat during operation, especially when delivering higher output power. Without a heatsink, this heat can cause the IC's temperature to rise significantly.

How do we minimize the humming and buzzing sound?

A constant hum or buzz typically indicates grounding issues, faulty cables, or even interference from nearby electronics. You can follow the below steps to avoid or reduce the humming and buzzing sound. 

  1. Ensure all the ground connections in your system are secure.
  2. Try using different cables to see if the culprit is a faulty cable.
  3. Move the amplifier away from other electronics that might be causing electrical interference.

What are the tips for designing PCB with TDA7293?

  • Ground Planes: Employ extensive ground planes throughout the PCB. This minimizes noise introduced by stray currents and creates a stable reference for your signal circuits.
  • Trace Routing: Keep signal traces as short and direct as possible. This reduces their inductance and minimizes signal attenuation.
  • Decoupling Capacitors: Place decoupling capacitors strategically near the power pins of ICs to suppress unwanted noise on the power supply lines.
  • Thermal Vias: Utilize thermal vias to transfer heat from hot components to lower copper layers that can act as heat spreaders.
  • Component Placement: Position heat-generating components strategically to allow for airflow and minimize thermal coupling between them.
  • Trace Width and Thickness: Ensure traces have sufficient width and thickness to handle the expected current without excessive voltage drops.
  • Bypass Capacitors: Utilize bypass capacitors with appropriate capacitance values placed close to the power pins of ICs to filter out high-frequency noise on the power supply.

Applications of TDA7293

  • Guitar amplifier
  • SUB woofers
  • Self-powered speakers
  • Surround-sound amplifiers 
  • High-end stereo TVs
  • Portable Audio Systems
  • Battery-powered amplifiers
  • Home Audio Systems
  • Home Theaters
  • Public Address Systems
  • DIY Audio Projects
  • Computer Audio Systems

2D Model and Dimensions of TDA7293

Here you can find the mechanical drawings of TDA7293 along with its dimensions. The dimensions can be used to create custom footprints of the module and be used for PCB or CAD modelling.

TDA7293 2D Model

Component Datasheet

Related Post



Join 20K+subscribers

We will never spam you.

* indicates required

Be a part of our ever growing community.