Skip to main content

SPX3819 500mA Low-Noise LDO Voltage Regulator

SPX3819 is a low dropout (LDO) voltage regulator, notable for its high-performance characteristics in power management applications. It operates with an input voltage range of 2.5V to 5.5V, making it versatile for use in a variety of electronic devices. The SPX3819 is available as adjustable variant and fixed voltage variants, ranging from 1.25V to 5.0V. For the adjustable variant the output can be programmed through the use of external resistors. This flexibility allows for its integration into diverse circuit designs. One of the key features of this regulator is its low dropout voltage, typically less than 340mV at full load, which enhances its efficiency in maintaining a stable output voltage even when the input voltage is close to the output voltage. Moreover, SPX3819 has a low ground current (about 80µA), which is beneficial in battery-powered devices as it contributes to longer battery life. The device also includes over-temperature and over-current protection, ensuring reliable operation under various conditions. These attributes make SPX3819 a suitable choice for applications requiring efficient, reliable voltage regulation with minimal power loss.

SPC3819 Pinout Configuration

Name Pin #SOIC Pin #DFN Pin #SOR-23 Description
VIN 2 3 1 Supply Input
GND 5,6,7,8 7 2 Ground
VOUT 3 5 5 Regular Output
EN 1 1 3 Enable(input). CMOS compatible control input. Logic high – enable;
logic low or open = shutdown
ADJ 4 8 4 Adjustable part only. Feedback input. Connect to resistive voltage-divider network
BYP       Fixed version only. Internal reference bypass pin. Connect 10nF
to ground to reduce thermal noise on the output
NC - 2,4,6 - No Connect

SPX3819 Different pinouts

SPX3819 is available in 3 different packages- 8 pin DFN, 8 pin SOIC and 5 pin SOT-23. The detailed pinout for each package is given below.

SPX3819 Different pinouts

Features

  • Low Noise: 40μV Possible
  • High Accuracy: 1%
  • Reverse Battery Protection
  • Low Dropout: 340mV at Full Load
  • Low Quiescent Current: 90μA
  • Zero Off-Mode Current
  • Fixed & Adjustable Output Voltages:
    • − 1.2V, 1.5V, 1.8V, 2.5V, 3.0V, 3.3V & 5.0V Fixed Output Voltages
    • − ≥1.235V Adjustable Output Voltages

Equivalent for SPX3819

MIC5219, MAX3890, LP2989

Alternative LDO Regulators

LP2985AMS1117, AP2112, MIC5225

Note: Complete technical details can be found in the SPX3819 datasheet at this page’s end.

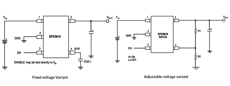
Application Circuit

The following image shows the typical application circuit for the SPX3819.

Application Circuit for the SPX3819

The SPX 3819 needs only a bare minimum of external components. For the fixed voltage variants, we only need an output cap. An optional bypass capacitor can also be connected to the bypass pin. For the adjustable voltage variant, the ADJ pi is connected to the output using a voltage divider. By adjusting the values of this voltage divider, we can adjust the output voltage. The output voltage can be calculated using the following equation:

 

                                           VOUT = 1.235V x [1 + R1/R2]

Applications

  • Portable Consumer Equipment
  • Portable Instrumentation
  • Industrial Equipment
  • SMPS Post Regulators

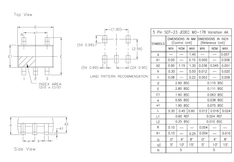
2D-Model and Dimensions

Below is the 2D CAD drawing of SPX3819 LDO along with its dimensions in millimetres. The dimensions can be used to create custom footprints of the module and be used for PCB or CAD modelling. Here we have only attached the dimension of SOT-23 package. You can find the details about other packages from the datasheet attached below.

2D-Model and Dimensions of SPX3819

Component Datasheet

Related Post



Join 20K+subscribers

We will never spam you.

* indicates required

Be a part of our ever growing community.