Skip to main content

PCF8563: Real-Time Clock/Calendar IC

The PCF8563 RTC integrated circuit, is designed with low power consumption and a wide operating voltage range in mind. It efficiently tracks seconds, minutes, hours, days, weekdays, months, and years, providing a comprehensive temporal tracking solution. Additionally, it features an integrated 32.768 kHz oscillator circuit, which ensures accurate timekeeping. The device also offers programmable alarms and timer functions, which can be utilized for various applications including wakeup calls and reminders. The I2C-bus interface facilitates seamless integration into a variety of microcontroller-based systems. Notably, the PCF8563 operates within the temperature range of -40 to +85 degrees Celsius, ensuring reliable performance across diverse environments. Its compact, low-profile package makes it an ideal choice for space-constrained applications.

 

PCF8563 Pinout

The pinout for PCF8563 IC is given below, this IC is available in the 8-pin TSSOP8 package and 10-pin HVSON10 package and we have listed the pinout of both packages below.

Symbol

Package Package

Description

 

SO8, TSSOP8

HVSON10

 

OSCI

1  1

oscillator input

OSCO

2 2

oscillator output

INT 3 4

interrupt output (open-drain; active LOW)

VSS 4 5

ground

SDA 5 6

serial data input and output

SCL 6 7

serial clock input

CLKOUT 7 8

clock output, open-drain

VDD 8 9

supply voltage

n.c. - 3,10

not connected; do not connect and do not
use as feed through

 

Features of PCF8563 RTC IC

  • Provides year, month, day, weekday, hours, minutes, and seconds based on a 32.768 kHz quartz crystal.
  • Default PCF8563 I2C address: 0xA2
  • Clock operating voltage: 1.0 V to 5.5 V at room temperature
  • Low backup current; typical 0.25 mA at VDD = 3.0 V and Tamb = 25 °C
  • 400 kHz two-wire I2C-bus interface (at VDD = 1.8 V to 5.5 V)
  • Programmable clock output for peripheral devices (32.768 kHz, 1.024 kHz, 32 Hz, and 1 Hz)
  • Alarm and timer functions
  • Integrated oscillator capacitor
  • Internal Power-On Reset (POR)
  • I2C-bus slave address: read A3h and write A2h.
  • Open-drain interrupt pin

 

Other RTC ICs

DS1307, DS3231, DS1302, PCF8523, DS1820, DS1338,

Note: Complete technical details are in the PCF8563 datasheet at the end of this page. 

 

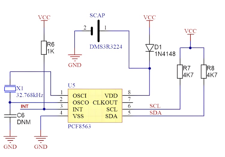
PCF8563 Circuit Diagram

The image below shows a simple PCF8563 schematic, which is commonly used when using this IC. Only a handful of components are used, such as pullup resistors, protection diode, Crystal, and a backup battery. This is a sample circuit that does not show any microcontroller, but in the actual pcf8563 circuit, the INT, SCL, and SDA pins will be connected to a microcontroller or a microprocessor. 

PCF8563 circuit

Apart from being available as an IC, one can also purchase the PCF8563 RTC Module to easily connect it to a microcontroller and use it. If you are completely new to this IC a quick way to get started is by using the PCF8563 module with an Arduino Board. You can also use the PCF8563 Arduino Library to quickly program the PCF8563 IC for Arduino. 

 

PCF8563 vs DS3231 RTC IC

The DS3231 is a more accurate with a precision of around ±2 ppm, it also has temperature compensation, multiple programmable alarms, and a wider voltage range of 2.3V to 5.5V. Hence it is suitable for applications that demand high accuracy, temperature-resilience, and advanced timing features.

On the other hand, the PCF8563 is a simpler and less accurate RTC IC with an accuracy of only ±20 ppm, no temperature compensation, fewer alarm options, and a narrower voltage range of 1.0V to 5.5V. But still it is a cost-effective choice and can be used in applications that has less stringent timing requirements and stable temperature conditions.

 

Applications for PCF8563 RTC IC

  • Mobile telephones
  • Portable instruments
  • Electronic metering
  • Battery-powered products.

 

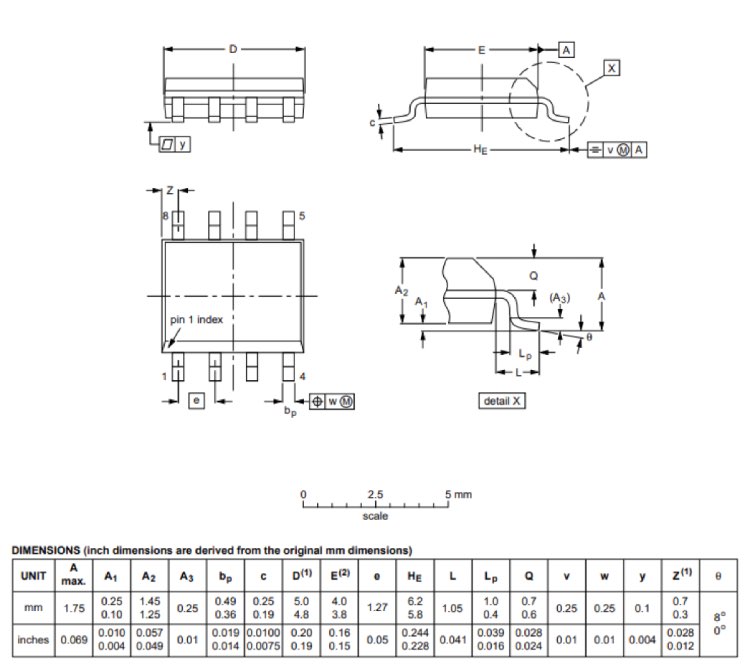
2D-Model and Dimensions of PCF8563

Below is the 2D CAD drawing of PCF8563 along with its dimensions in millimetres. The dimensions can be used to create custom module footprints and be used for PCB or CAD modeling. Here we have only given the dimensions for the SO8 package. Please reference the datasheet for details on other packages.

PCF8563 2D-Model and Dimensions

Related Post



Join 20K+subscribers

We will never spam you.

* indicates required

Be a part of our ever growing community.