Skip to main content

L298N Motor Driver Module

This L298N Motor Driver Module is a high power motor driver module for driving DC and Stepper Motors. This module consists of an L298 motor driver IC and a 78M05 5V regulator. L298N Module can control up to 4 DC motors, or 2 DC motors with directional and speed control.

 

L298N Module Pinout Configuration

Pin Name

Description

IN1 & IN2

Motor A input pins. Used to control the spinning direction of Motor A

IN3 & IN4

Motor B input pins. Used to control the spinning direction of Motor B

ENA

Enables PWM signal for Motor A

ENB

Enables PWM signal for Motor B

OUT1 & OUT2

Output pins of Motor A

OUT3 & OUT4

Output pins of Motor B

12V

12V input from DC power Source

5V

Supplies power for the switching logic circuitry inside L298N IC

GND

Ground pin

 

Features & Specifications

  • Driver Model: L298N 2A
  • Driver Chip: Double H Bridge L298N
  • Motor Supply Voltage (Maximum): 46V
  • Motor Supply Current (Maximum): 2A
  • Logic Voltage: 5V
  • Driver Voltage: 5-35V
  • Driver Current:2A
  • Logical Current:0-36mA
  • Maximum Power (W): 25W
  • Current Sense for each motor
  • Heatsink for better performance
  • Power-On LED indicator

 

Alternate Driver Modules: TMC2209, DRV8825, A4988, L9110S, DRV8711

Related Components: LM298 Motor Driver IC, 78M05 Voltage Regulator, Capacitors, Resistors, Heat Sink

 

Note: Complete technical details can be found in the L298N Datasheet linked at the bottom of this page.

 

Brief about L298N Module

The L298N Motor Driver module consists of an L298 Motor Driver IC, 78M05 Voltage Regulator, resistors, capacitor, Power LED, 5V jumper in an integrated circuit.

L298N Motor Driver Module

78M05 Voltage regulator will be enabled only when the jumper is placed. When the power supply is less than or equal to 12V, then the internal circuitry will be powered by the voltage regulator and the 5V pin can be used as an output pin to power the microcontroller. The jumper should not be placed when the power supply is greater than 12V and separate 5V should be given through 5V terminal to power the internal circuitry.

 

ENA & ENB pins are speed control pins for Motor A and Motor B while IN1& IN2 and IN3 & IN4 are direction control pins for Motor A and Motor B.

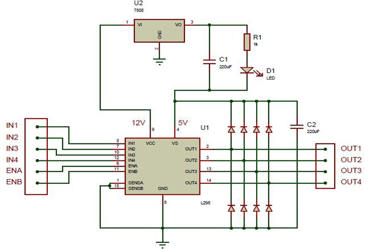
Internal circuit diagram of L298N Motor Driver module is given below:

L298N Motor Driver module Circuit Diagram

 

Applications

  • Drive DC motors.
  • Drive stepping motors
  • In Robotics
Component Datasheet

Related Post



Join 20K+subscribers

We will never spam you.

* indicates required

Be a part of our ever growing community.