Skip to main content

FT230X USB to UART Interface IC

The FT230X is a USB to UART interface IC with an optimized pin count for smaller PCB designs. It is fully compliant with USB 2.0 specification, and requires software that ranges from Windows 10, 8/8.1, 7, Vista (both are 32 and 64 bit), Mac OS-X, Linux 3.2, or greater and also with Android. The chip supports USB protocol without any additional firmware support. The data transfer rates from 300 baud to 3 Mbaud at TTL levels.

 

Pin Description of FT230X

Pin Number

Pin Name

Description

1

VCCIO

1V8 - 3V3 supply for the IO cells

2

RXD

Receiving Asynchronous Data Input.

3

GND

OV Ground input.

4

CTS#

Clear To Send Control Input / Handshake Signals.

5

CBUS2

Configurable CBUS I/O pin. The function of this pin is configured in the device MTP memory. The default configuration is the TX LED. See CBUS Signal options.

6

USBDP

USB Data Signal Plus.

7

USBDM

USB Data Signal Minus.

8

3V3OUT

3V3 output at 50mA. May be used to power VCCIC

When VCC is 3V3; pin 8 is an input pin and should be connected by 10 pins.

9

RESET#

Reset input (active low).

10

VCC

5V (or 3V3 )  Supply to IC.

11

CBUS1

Configurable CBUS I/O pin. The function of this pin is configured in the device MTP memory. The default configuration is the RX LED. See CBUS Signal Options.

12

CBUS0

Configurable CBUS I/O pin. The function of this pin is configured in the device MTP memory. The default configuration is TXDEN. See CBUS Signal Options

13

GND

OV Ground input.

14

CBUS3

Configurable CBUS I/O pin. The function of this pin is configured in the device MTP memory. The default configuration is SLEEP#. See CBUS Signal Option.

15

TXD

Transmit Asynchronous Data Output.

16

RTS#

Request to Send Control Output / Handshake Signals.

17

GND

 OV Ground input.

 

The FT230x pinout is shown in the below image-

 FT230X Pin Description

 

Features and Specification of FT230X

  • 2.97V to 5.5V supply voltage
  • Single-chip USB to asynchronous serial data transfer interface.
  • USB specific firmware not required, entirely handled by the chip.
  • 2048 byte multi-time-programmable (MTP) memory.
  • 300 baud to 3 Mbaud at RRL levels.
  • 512 byte receive buffer and 512 bytes transmit buffer.
  • Configurable CUS I/O pins.
  • Transmit and receive LED drive signals.
  • UART interface support for 7 or 8 data bits, 1 or 2 stop bits and odd / even / mark / space / no parity.
  • USB Battery Charger Detection. Allows for USB peripheral devices to detect the presence of a higher power source to enable improved charging.
  • The device supplied pre-programmed with a unique serial number.
  • +5V Single Supply Operation.
  • USB 2.0 Compatible.

 

Note: Complete technical details can be found in the FT230X Datasheet, linked at the bottom of this page.

 

Alternative for FT230X

The Equivalent for FT230X IC is listed below-

1.    CP2102

2.    CH340G

3.    PL2303HX

 

FT230X USB to UART Overview

FT230X is an advanced USB to UART converter IC that widely supports the Windows operating system, MAX OS-X, Linux, and Android OS. It is all in one chip with USB battery charger detection with a configurable I/O ports with output drive strength selection where 4mA is minimum and 16mA is maximum.

 

FT230X is fully compatible with full speed USB2.0. It features an internal power-on-reset circuit, as well as AVCC supply filtering resulting in no additional external components, are required. The CBUS I/O pins are configurable.

 

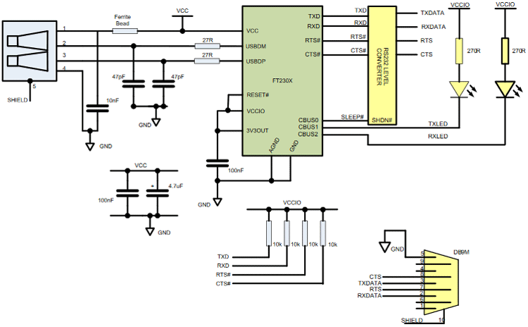
Interfacing Diagram and How to Use the FT230X

The below image is showing the standard connection of the FT230X.

FT230X Interfacing Diagram

 

Applications of FT230X

  • USB to RS232/RS422/RS485 Converters 
  • Upgrading Legacy Peripherals to USB 
  • Utilizing USB to add system modularity 
  • Incorporate USB interface to enable PC transfers for development system communication 
  • Cellular and Cordless Phone USB data transfer cables and interfaces
  • Interfacing MCU/PLD/FPGA based designs to add USB connectivity 
  • USB Audio and Low Bandwidth Video data transfer 
  • USB Smart Card Readers 
  • USB Instrumentation 
  • USB Industrial Control 
  • USB MP3 Player Interface 
  • USB FLASH Card Reader and Writers 
  • Set-Top Box PC - USB interface 
  • USB Digital Camera Interface 
  • USB Hardware Modems 
  • USB Wireless Modems 
  • USB Bar Code Readers 
  • USB dongle implementations for Software/ Hardware Encryption and Wireless Modules 
  • Detection of a dedicated charging port for battery charging at higher supply currents.

 

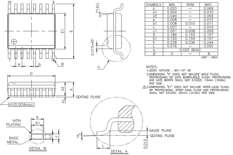
2D Model of FT230X

The dimensions of FT230X is given below to help you with selecting the PCB footprint for FT230X.

FT230X Dimensions

Component Datasheet

Related Post



Join 20K+subscribers

We will never spam you.

* indicates required

Be a part of our ever growing community.